B体育平台有限公司(以下简称高新控股)成立于2017年11月,注册资本20亿元,总资产600亿元,是B体育平台区管委会出资的国有独资公司。
为您提供本公司最新的集团动态、媒体聚焦事件及行业资讯。
深化提升科技创新 深化提升绿色发展,深化提升卓越运营 深化提升国际化经营发展,深化提升安全发展 深化提升党建质量
坚持诚信,注重合作; 不断创新,积极进取; 创造业绩,服务国家。
集团化、集约化、信息化、标准化、法治化
服务创造价值、存在造就未来
公告
公示
招标信息
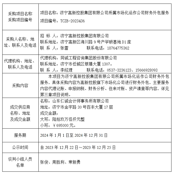
同诚工程咨询集团股份有限公司受B体育平台有限公司的委托,于2023年12月22日9:30就B体育平台有限公司所属市场化运作公司财务外包服务(项目编号:TCZB-2023436)以竞争性谈判的方式择优选定供应商。现将成交结果公告如下:
上一篇:B体育平台公用所需材料(补偿器、阀门、换热器、水泵、自控设备、仪表设备、水表、智慧供热设备)供应商入库项目招标公告
下一篇:B体育平台有限公司所属市场化运作公司财务外包服务竞争性谈判公告